https://youtu.be/2_cbtDNAJL8
ISINYA BERMACAM INFO ELECTRICAL, MECHANICAL ,PERTANIAN ORGANIK,PETERNAKAN DAN INFORMASI RINGAN JASA SERTA PERDAGANGAN KOMODITI
Tuesday, 22 December 2020
Cara sambung dengan mesin bor
Friday, 11 December 2020
Pengetahuan tentang nitro bakteri
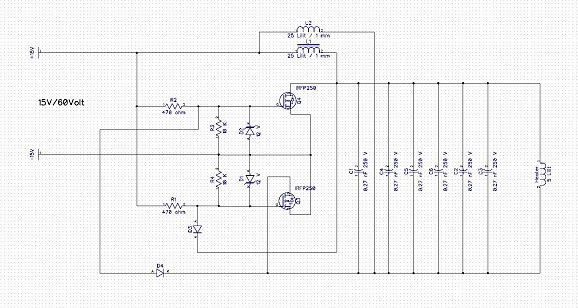
Thursday, 29 October 2020
Tuesday, 27 October 2020
Hasil pertanian jika menggunakan Bakteri
Jagung yang suadah full organik tanah jadi sehat dan penyerapan hara dalam tanah lebih mudah terserap oleh tanaman.
Rangkaian wiring standar motor
gambar diatas adalah dasar rangkaian sederhana sebuah motor
Penjelasannya adalah spul atau stator akan mengeluarkan arus tegangan jika magnet mesin motor berputar.
Tegangan yang keluar dari spul adalah tegangan ac kisaran 18 hingga 24 volt.Saat ini semua motor untuk menghidupkan CDI atau Ecu memakai tegangan DC 12 volt.
tegangan motor dari spul kemudian di atur oleh kiprok atau regulator menjadi DC .
Dari regulator inilah output digunakan untuk lampu dan pengisian ACCU.
Fuse atau sekering dipakai untuk membatasi kinerja dari ACCU agar tidak over daya yang membuat kabel panas dan terbakar.
Tuesday, 13 October 2020
Rumput monbaca F1
Saturday, 10 October 2020
Ceramah ilmu Gus Baha
Ayo sinau online
https://youtu.be/jD2bdmedvlM
https://youtu.be/_qrlngrzxQc
https://youtu.be/rZSrQtO-xSA
https://youtu.be/qNdL5JXRYKw
https://youtu.be/mFcN1t1nQ-E
https://youtu.be/yruh2cZd-4E
https://youtu.be/fWGAM-JPc-M
Friday, 9 October 2020
Obat mata bunga telang
Di alam banyak sekali obat untuk mata selain vitamin. Ada juga madu kitolot dan bunga telang.
Bunga telang tanaman merambat .bunga berwarna ungu.
Cara pemakaiannya di pakai cuci mata dengan seduh terlebih dahulu pada air panas atau diminum sehari cukup 1 kali.





















